Designing with TFT Displays

By Jon Gabay

Contributed By Convergence Promotions LLC


Display technology has moved forward at light speed. For years, even sophisticated equipment made do with numeric and alphanumeric display technology, buttons, and LEDs.

With mass production, manufacturing refinements, and competition, thin film transistor (TFT) displays have drastically dropped in price while dramatically improving in performance. They are the de facto standard to the point where it is not only expected, it is demanded that any modern user interface be full color, brightly backlit, touch sensitive, and have high video speeds and a good viewing angle.

While simple low-cost 8-bit microcontrollers could easily handle the multiplexed 7- and 14-segment LED and alphanumeric LCD displays, the memory, processor speeds, and peripheral resources needed to drive a TFT are more than most modest microcontrollers can handle. As a result, dedicated controller chips, embedded modules, or faster, denser, and more streamlined processor architectures are needed.

This article looks at the factors that make a good MCU-to-TFT interface. This includes memory depths and architectures, paging, data transfer, signaling levels, interfaces, and on-chip peripherals to look for when selecting a microcontroller for a TFT application. It examines the TFT technology and present day product offerings, which your designs will need to drive. It also looks at some microcontrollers that provide native support for color TFT displays, looking at their techniques, features, trade-offs, and limitations. All displays, microcontrollers, drivers, inverters, and development tools mentioned in this article are available from DigiKey.

The technology

TFT displays are a type of liquid crystal display in which the transistor controlling the pixel’s crystal is etched into a layer of amorphous silicon deposited on the glass (see Figure 1). As in an IC process, very small transistors are geometrically formed. The small size of the transistor means it will not significantly attenuate the light passing through.

Polarized light is passed through a liquid crystal cell

Figure 1: Polarized light is passed through a liquid crystal cell which looks like a capacitor under control of an applied electrical field.

The advantage of TFTs is that they are fast enough for video, provide a large and smooth color palette, and are pixel addressable through an electronic two-dimensional control matrix (see Figure 2). Most low-cost displays use an amorphous silicon crystal layer deposited onto the glass through a plasma-enhanced chemical vapor deposition.

Stable VCOM reference

Figure 2: Electronically, a stable VCOM reference is used throughout the display, and the gamma corrected drive voltage passes through each transistor.

Many versions of TFT technologies have led us to the modern displays. Early complaints like poor viewing angles, poor contrast, and poor backlighting have been addressed. Better light sources, diffusers, and polarizers make many displays very vivid, some even claiming to be daylight readable. Modern day techniques like in-plane switching improve viewing angles by making the crystals move in a parallel direction to the display plane instead of vertically. Better speeds and contrasts of modern display make them high performance for a fairly low cost.

Since TFTs are not emissive devices, they require backlighting. The most commonly deployed backlight technology is cold cathode florescent lighting (CCFL). These devices were designed, chosen, and used because they are very efficient and have very long lives. Typically, a CCFL bulb is rated as having in the ball park of a 50,000 hour ‘half-life. ’ This means that after 50,000 hours, it still works, but with half the intensity when it was new.

Modern displays, especially the smaller ones, have transitioned to white LED-based backlights. These are easier to manufacture, do not require the high voltage inverter which CCFL bulbs need, and are approaching a lower cost point compared to CCFL technology. Both CCFL and LED technologies will use diffuser layers inside the stackup to evenly distribute light. LED-based backlights may actually be side lights and use a lightpipe structure to distribute the light.

Beware, though, that is has only been recently that LED makers claimed longer life expectancies with LED lighting. Time will tell the true longevity of LED lighting. However, it is sure to continue to improve.

Transflective technology is steadily improving and is available in some TFT displays. This is where both a backlight and ambient external light are used to make the display visible. Sunlight may make it viewable, but generally speaking the transflective displays are less transmissive. This means that the backlight will have to be brighter (and require more power) to be on par with a purely transmissive display that requires a backlight all the time.

With TFT and most color display technologies, an individual pixel contains a red, a green, and a blue picture element (pel). The relative intensity of each color will determine the resulting blended color.

The relationship between the transmittance of light through a pixel and the applied voltage to liquid crystal pels is not linear. This means a standard linear DAC output will not match up with the standard RGB calibrations of standard monitors. In some applications, such as gaming and cell phones, this may not be important, since viewers of low resolution, washed out-video will hardly notice a slight shift in color. But for medical, instrumentation, and other more demanding types of applications, the gamma correction may be an important factor to consider when planning a design.

Either a gamma correction chip or a lookup table can be inserted into the data stream to do this correction. You should have a consistency of the LCD. Note that many LCD manufacturers do not make their own mother-glass. As such, they are subject to the slight variations from supplier to supplier. Unless you use a supplier that truly manufactures its own glass, this could be an issue later on down the road.

The color depth or color palette is dependent on the bit resolution used for each color. This typically ranges from an 18-bit interface consisting of 6 bits each for red, green and blue, to 24-bit interfaces using 8 bits per color.

Some displays will use dithering and alternating pixel colors to achieve a better blend of intermediate colors. Higher frame rates are also used since the persistence effect of phosphor-based displays does not carry over to LCDs. Determine the quality and smoothness of the display you will use. Not every frame rate control technique yields flicker- and jitter-free performance, especially at some resolutions. If you notice it, so will your customers and end users of your design.

Thanks for the memory

The memory required to map the display image is key. While some micros will contain enough memory to hold a single page of display data (and not much else), you can see that a lot of memory is required for even a modest ¼ VGA display. This is more than what a typical microcontroller can house (see Table 1). As a result, an external bus interface to external RAM (SRAM, DRAM, or SDRAM) will be needed, especially if paging will be used.

Resolution Number of Pixels Number of Bytes
320 x 200 64,000 192,000
320 x 240 76,000 230,400
640 x 200 128,000 384,000
640 x 240 153,000 460,800
640 x 480 307,000 921,600
800 x 600 480,000 1,440,000

Table 1: The memory required to map to a display is proportional to three times the square of the resolution because of the three color elements of each pixel.

Paging will allow better display quality since one page can be displayed while the next is being built in the background, then made live. This eliminates ghosting and image flicker when graphics are changing rapidly in effects like scrolling, moving sprites (graphical objects), color shade blending (for overlapping graphics as they move), etc.

A key feature when selecting a microcontroller for TFT interfacing is the DMA support. Multi-channel, flexible DMA will make a world of difference, especially when it comes to moving data between pages, character generator and rendering tables, animations and video. Along these lines, a preprogrammed and autonomous DMA functionality will allow you to refresh a display while the core microcontroller goes to sleep. This is a key power-reducing feature that can make a world of difference when operating from batteries.

The interface

Very high volume applications may justify using an OEM only for the glass and implementing your own control electronics from the glass up. This is especially true when designing a very small form factor device where the added flexibility of using your own PCB layout is critical to success. For those designing from the glass up, the primary interface will be drivers for the thin film transistors. The stable common voltage reference to which all pixels are referenced is key. This is called VCOM and several discrete and integrated solutions for generating a VCOM signal are available.

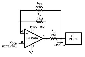
One effective solution is to use the National Semiconductor LMH6640MF/NOPB which is a rail-to-rail (up to 16 volts), voltage feedback, high output (up to 100 ma) amplifier optimized for TFT transistor driving. The fast 170 V/µS slew rate yields a 28 MHz full power bandwidth (at five volts) and its small SOT-23 package can be fit into tight spaces (see Figure 3).

A stable VCOM level

Figure 3: A stable VCOM level is a must for a good looking display. Note the ground reference which is usually VCC/2.

The larger the panel, the more current will be required to operate the transistors. For larger panels, another contender is the Maxim MAX9550EZK+T which can drive up to 800 ma peaks up to 20 volts. It settles to within 0.1 percent in less than 2 µSec and features a soft start circuit to limit inrush current during startup. Note, the VCOM level is usually set between the upper voltage level and ground instead of being set to ground. This allows full scale alternating polarity to be driven to the pixels without the need for a negative power supply.

Also , the VCOM function and all its subtleties are often times integrated into more encompassing TFT driver chips like Texas Instruments’ LM8207MT/NOPB which combines an 18 channel gamma corrected driver with VCOM referencing buffer (see Figure 4). Note that the built-in VCOM buffer will allow a buffer tree to be created from a single reference for larger displays.

Space saving integrated parts

Figure 4: You can use space saving integrated parts that combine VCOM buffers, references, column drivers, and gamma correctors.

I display, therefore I am

One approach to driving a TFT display without the need for a higher end processor is to use a discrete TFT controller chip that can be interfaced to a processor of lesser horsepower. An example is the Intersil TW8811-LD2-GR TFT controller chip (see Figure 5).

The highly integrated TFT controller chip

Figure 5: The highly integrated TFT controller chip from Intersil combines analog and digital video in and out as well as TFT control.

Aimed at a specific market segment, in this case automotive applications, the TW8811 combines control and even video standard (analog, RGB, S-Video, NTSC, PAL, and Secam) integration into a single chip controller. It supports and ties together different video sources to allow the same display to be used for navigation systems, engine displays, environmental control, in-car entertainment systems, backup cameras, etc.

The on-chip SDRAM interface provides the depth and cost-effective performance needed for displays up to WXGA resolutions, and the –40 to +85 degree temperature range makes this usable for a variety of harsh environment applications.

Under the hood

If a single microcontroller can control the task at hand as well as the embedded display, this is usually the most cost-effective solution. Most people will use a TFT module which already houses the VCOM, gamma correction, and TFT transistor drivers. As a result, the interface to the module is TTL, CMOS, or Low Voltage Differential Signaling (LVDS).

Thankfully, to help make TFT design tasks doable in a reasonable amount of time, the chip makers provide solutions targeted at display designs. Typically, these are higher-end, 32-bit, RISC-type processor architectures with streamlined peripherals and resources that handle both display-oriented and non-display-oriented functions such as communications, sensor interfacing, etc.

For example, the NXP Semiconductor LPC2478FBD208,551 is an ARM7™-based 72 MHz high- end microcontroller with LCD control up to 1024 x 768, 24-bit pixel resolutions. In addition to the very flexible DMA functionality, it incorporates USB, four UARTS, I²S, RTC, SD/MMC memory card, Ethernet, I²C, CAN, and more. It is a “Swiss Army Knife” processor that targets integrated, single processor type designs.

Devices like this need development environments and evaluation units and NXP is right there. The DK-57VTS-LPC2478 is a programmer’s development system that includes a 5.7 inch TFT with touch interface as well (see Figure 6). Note the 2M x 32 SDRAM for page buffering and graphic manipulations. NXP also offers the DK-57TS-LPC2478 which aims at sensor-based applications.

Highly integrated development systems

Figure 6: Highly integrated development systems like this one from NXP provide a fast way to evaluate a display and a platform with which to develop.

NXP Semiconductors is not alone by any means. Renesas Electronics America also provides processors with built-in support for TFTs. Take for example the DF2378RVFQ34V, an H8-based processor with advanced block transfer functionality built into the DMA. Like the NXP parts, it incorporates a slew of peripherals, Flash, memory interfaces, and I/O.

Not every processor needs to have a dedicated TFT interface to make it a viable candidate. For example, the TI TMS470R1B1MPGEA is a RISC-based 60 MHz ARM7 processor that can easily interface to a slew of TFT modules that are driven via a digital interface. While some modules need constant refreshing, others can be loaded with display data and generate all the timing and display data movement internally unburdening the host CPU. The CPU must be fast enough to keep up with any animations or video if this is the case.

TI also provides the very high-end Digital Media System-on-Chip (DMSoC) solutions like the DSP-based TMS320DM6446AZWTA. This is not your run-of-the-mill processor. Running at 513 MHz and housing 160 Kbytes of RAM, this 361-pin LFBGA device is part of the company’s high-end DaVinci™ series and is supported by several development platforms, one of them being the TMDSVDP6437 digital video EVM.

Must see TV

Many displays are readily available as test vehicles. Many of these can be directly driven with the processors mentioned here. Many other processors can also be used, like offerings from Atmel (AT91SAM9261B-CU) and STMicroelectronics (STM32F107VBT6).

No matter how many data sheets you read, what it boils down to is this: a display is a visual device. What will ultimately make the decision is how it looks when you display your screens on it.

Convergence Logo

Disclaimer: The opinions, beliefs, and viewpoints expressed by the various authors and/or forum participants on this website do not necessarily reflect the opinions, beliefs, and viewpoints of DigiKey or official policies of DigiKey.

About this author

Jon Gabay

About this publisher

Convergence Promotions LLC